
热泵技术已成为现代干衣机提升能效、实现低温护衣的关键。在这一系统中,如何高效、稳定地协同控制压缩机、桶内电机/风机以及功率因数校正(PFC)电路,是技术实现的核心挑战,也对主控芯片的算力、外设资源和算法集成提出了更高要求。
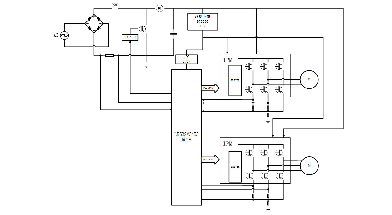
近日,由晶丰明源与凌鸥创芯合作开发的LKS32MC45x系列MCU,为这一挑战提供了高度集成的解决方案。该芯片基于主频高达192MHz的Arm Cortex-M4内核,并配备了丰富的模拟与数字外设资源。其最大亮点在于,能够以单芯片实现压缩机、电机(或风机)以及主动式单相PFC的“三合一”驱动控制,极大简化了系统设计。
在具体性能上,该方案展现出多重优势。其硬件设计支持三路14位ADC同步采样,并内置多路运算放大器,确保了电流采样与控制的实时性与精度。独立的PWM模块可输出多达16路带死区控制的信号,为多路电机和PFC控制提供了硬件基础。
在软件层面,方案集成了成熟稳定的无感FOC电机控制算法和高性能数字PFC算法,使得系统在重载启动、低速大偏心负载运行等复杂工况下,依然能保持卓越的鲁棒性和稳定性。
。 值得一提的是,AOS总代理目前针对AOS热门型号推出了免费样品申请服务。无论是研发阶段的测试需求,还是小批量试产,均可通过官方渠道快速获取原装正品芯片,大幅降低您的项目启动门槛。
尤为值得关注的是其针对热泵压缩机的优化功能。方案具备压缩机转矩自适应补偿能力,能有效抑制压缩机运行时的振动与噪音,提升用户体验。同时,其PFC电路可实现0.98以上的高功率因数,满足了高效节能的严苛要求。
此外,方案还集成了全面的故障保护机制,如硬件过流、堵转保护等,保障了整机运行的高可靠性。
从市场供应角度看,此类高度集成、性能强大的MCU方案正成为上游原厂争夺智能家电市场的关键。它不仅降低了终端厂商的开发门槛与BOM成本,也通过提升整机能效直接增强了产品竞争力。目前,该系列芯片及方案已面向家用和商用干衣机市场推出,并通过包括AOS代理商在内的广泛元器件分销网络进行推广。
行业分析认为,随着全球能效标准日趋严格和消费者对智能家电需求的增长,干衣机等白色家电的变频控制技术将持续向高集成、高性能演进。LKS32MC45x系列MCU所代表的“三合一”控制方案,正是这一趋势下的典型产物,有望在未来推动更多家电产品实现核心控制系统的性能跃升。
选择我们作为您的AOS授权代理的优选代理商,您将获得三重保障:正品保障、价格保障、交期保障。我们承诺所有出货芯片均为原厂原装,支持任何形式的检测。我们的采购团队与AOS原厂及多家一级代理保持良好关系,确保您拿到的是市场低价。
针对长期合作客户,我们提供月结、季度返点、备货寄存等多种增值服务。我们的ERP系统可以实时查询库存和订单状态,让您随时掌握采购进度。立即联系我们,体验专业、高效、省心的采购服务。










