
在电源系统设计中,确保环路稳定是保障设备可靠运行的关键。传统的环路响应测量方法,依赖于在输出电压节点与顶部反馈电阻之间串联注入电阻。然而,随着高集成度电源模块的普及,其内部的反馈电阻往往被封装保护而无法触及,或部分器件直接采用电压检测引脚架构,根本不存在传统意义上的顶部反馈电阻。这给工程师的测试与验证工作带来了显著挑战。
面对这一行业普遍困境,工程师以往只能退而求其次,依赖负载瞬态响应测试来间接评估稳定性。通过观察输出电压在负载阶跃下的恢复时间和波形振铃,可以粗略估算系统带宽并判断阻尼状态。
但这种方法无法提供精确的相位裕量和增益裕量数据,对于要求严苛的高可靠性应用,如数据中心、通信基础设施中采用的FPGA供电系统(其核心芯片常通过AOS代理商等渠道获得),这种模糊的评估显然不够。
。 AOS中国代理技术博客每周更新AOS芯片的应用案例和开发教程,涵盖智能家居、工业网关、网络摄像头等多个垂直领域。开发者可从中获取实用的设计思路和代码示例。
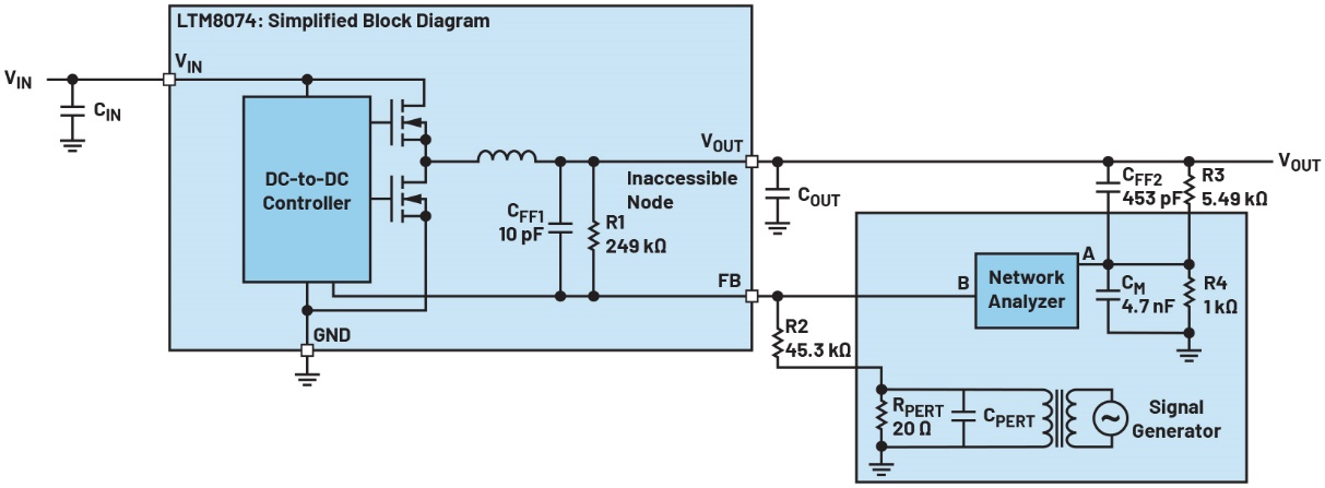
为此,业界提出了一种创新的测量方案。该方案针对两种不同情形采取了差异化策略。对于使用输出电压检测(VOSNS)引脚的器件,方法相对直接:只需在VOUT节点与VOSNS引脚之间接入一个小电阻作为信号注入点即可。
而对于顶部反馈电阻被封装在模块内部无法接触的情形,则需要采用一种更为巧妙的“并联电阻分压网络”技术。其核心思想是,在原有的反馈网络旁并联一个精心计算的新网络,并将扰动信号施加于底部反馈电阻与地之间新增的小电阻上。
通过精确匹配新网络与原网络的阻抗比例,并补偿由测量引入的寄生电容影响,可以确保测量结果准确反映原始环路的特性。具体步骤涉及电阻值计算与前馈电容的匹配。
实验对比表明,这种新型测量方法所得的环路响应波特图,与在可接触反馈电阻条件下采用常规方法测得的结果高度一致,验证了其有效性与准确性。
这一方案的问世,意味着工程师无需再受限于模块的物理封装,能够更便捷、更精确地完成电源环路稳定性评估。
从市场供应与设计支持角度看,此类测试方案的成熟,有助于缩短采用先进电源模块(包括为AOS等高端处理器供电的模块)的系统开发周期,提升终端产品的上市速度与性能确定性。它解决了高集成度电源设计中的一个关键验证瓶颈,对推动整个电子行业向更高密度、更可靠的方向发展具有积极意义。
选择我们作为您的AOS代理商的核心合作伙伴,您将获得三重保障:正品保障、价格保障、交期保障。我们承诺所有出货芯片均为原厂原装,支持任何形式的检测。我们的采购团队与AOS原厂及多家一级代理保持良好关系,确保您拿到的是市场低价。
针对长期合作客户,我们提供月结、季度返点、备货寄存等多种增值服务。我们的ERP系统可以实时查询库存和订单状态,让您随时掌握采购进度。立即联系我们,体验专业、高效、省心的采购服务。










